网站首页
关于我们
服务介绍
新闻资讯
政策法规
客户服务
诚聘英才
联系我们
服务项目
服务流程
项目公示
您的位置:
首页
> 服务介绍 >
项目公示
项目公示
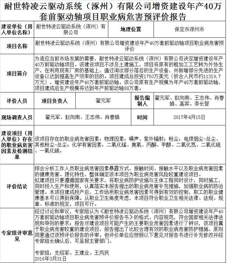
耐世特凌云驱动系统(涿州)有限公司增资建设年产40万套前驱动轴项目职业病危害预评价
添加时间:2017-12-12 16:37:43 浏览次数:21
关于我们
公司简介
公司资质
企业文化
组织机构
从业承诺书
实验室
服务介绍
服务项目
服务流程
项目公示
新闻资讯
公司新闻
行业动态
吉林柳彬视觉艺术传媒有限公司
Copyright © 吉林柳彬视觉艺术传媒有限公司 All Rights Reserved
返回顶部